各二级学院:
为进一步提高beat365大学生的就业竞争力,指导学生做好学业规划、实践规划和职业规划,提高大学生的就业简历制作水平和提升求职竞争力。beat365将联合中新金桥信息技术(北京)有限公司举办2025年beat365官方网站首届“软件通杯”简历设计大赛。现就有关事项通知如下:
一、组织机构
主办单位:beat365官方网站图书馆 beat365官方网站招生与就业处
承办单位:中新金桥信息技术(北京)有限公司
中国多媒体与网络教学学报
二、参赛对象
beat365全体在校生
三、赛程安排
第一阶段:提交参赛作品(2025年5月15日—6月8日)
第二阶段:参赛作品评审(2025年6月9日—6月13日)
第三阶段:获奖名单公布(2025年6月16日)
四、参赛报名及作品提交
进入beat365官方网站图书馆官网--à电子资源--à试用资源--à“软件通”数据库,点击左上角“金桥大赛”模块找到【2025年beat365官方网站首届“软件通杯”简历设计大赛】模块,点击“立即报名”根据提示完成注册和登录环节。
根据步骤引导完成上传作品、添加作品名称、标签、说明等步骤(建议使用谷歌浏览器;设计软件为Microsoft Word、Microsoft PowerPoint、Adobe Photoshop等)。
五、参赛须知
1.作品应在显著位置明确求职意向,简历应符合个人实际情况,要突出个人学习专业、实习实践及特长专长,应与目标职位及专业贴合。
2.简历内容须客观合理,照片须规范,针对求职岗位须进行条理清晰、流畅准确地表达,简历求职意向、基本信息、教育背景、实践经历、荣誉奖励、作品展示等内容须完善丰富。
3.符合简历的格式规范,字体庄重美观,各种间距恰当,插图切题、简洁。整体设计色彩清晰明丽、协调,富有表现力。需突出作品的创新性、完整性、可观赏性,鼓励优秀的原创作者积极参与投稿。
4.隐私保护:《简历》所应有信息如电话、地址、真实姓名、照片等涉及隐私的,须用“*”或“x”代替,内容可适当虚拟但需客观合理。
5.为避免争议,参赛者应当保留参赛作品的原始文件。所有投稿作品严禁利用任何技术方法使用他人作品的全部或局部影像,凡因违反上述规定而导致相关纠纷,一切法律责任由投稿者本人承担。
六、奖项设置
一等奖:2名;荣誉证书+奖品(小米充电宝)
二等奖:5名;荣誉证书+奖品(小米无线鼠标)
三等奖:8名;荣誉证书+奖品(蓝牙耳机)
最佳人气奖:10名;荣誉证书+奖品(定制帆布袋+笔记本)
备注:
1.最佳人气奖将根据平台数据自动统计,作品点赞数排名前10的选手将获得“最佳人气奖”
2.所有获奖用户需要保存原始作品文档(可编辑)作为领奖凭证,无法出示者奖项作废。
3.如参赛选手作品数量有较大波动,最终奖项数量也可能会做细微调整,最终解释权归举办方所有。
七、其他有关事项
1.课程参考
参赛者可进入beat365官方网站图书馆官网--à电子资源--à试用资源--à“软件通”数据库,即可免费学习简历制作相关课程。
2.参赛证明
活动结束后的半年内(2025年6月16日—2025年12月16日期间),参赛者可自行到大赛官网登陆个人中心找到“下载证明”模块下载。
八、联系方式
beat365官方网站图书馆:陈老师18507021550
beat365官方网站招生与就业处:纪老师15907923446
中新金桥信息技术(北京)有限公司:孙老师 13697917102
选手交流QQ群:759788617
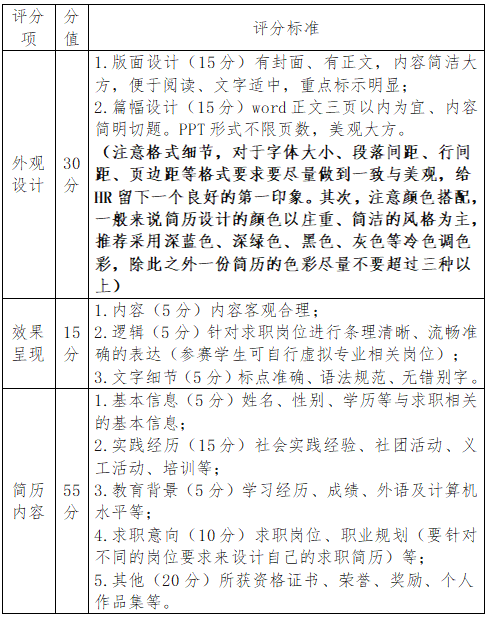
附:大赛作品评分规则
beat365官方网站图书馆
beat365官方网站招生与就业处
2025年5月13日
附:大赛作品评分规则
